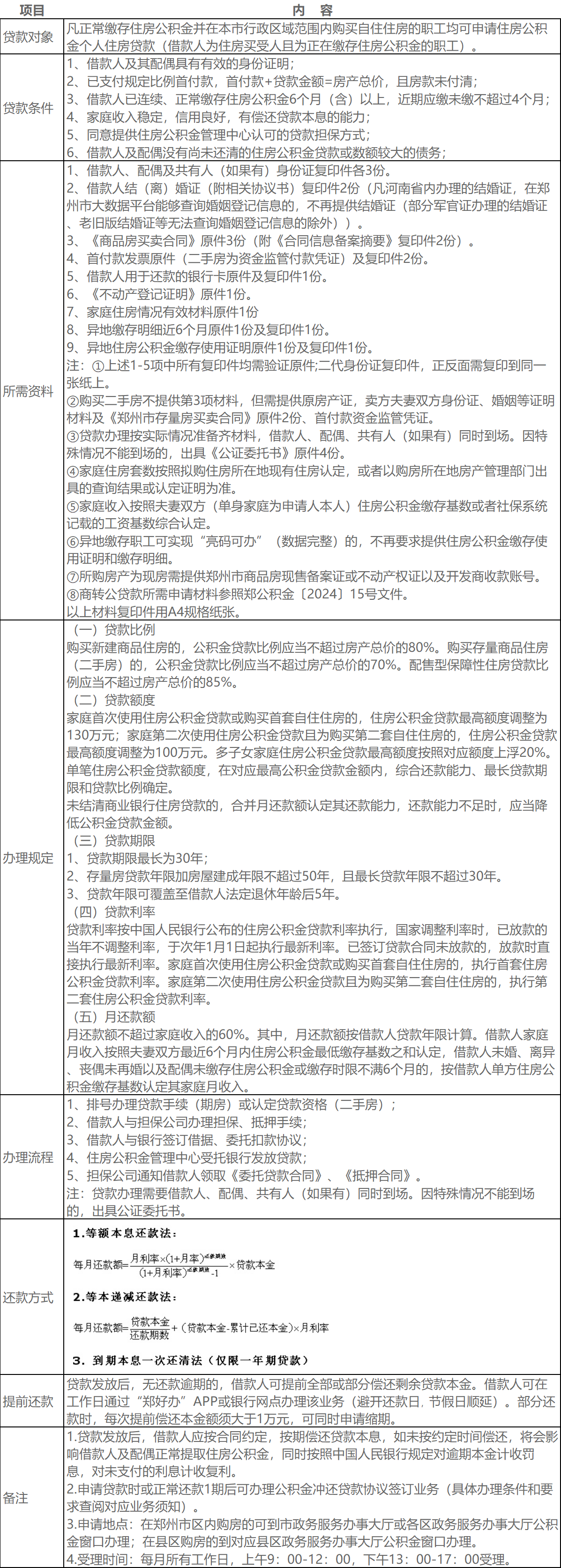
住房公积金贷款须知

2024-10-08 14:31:35

来源:FESCO河南


转自:转自住房公积金管理中心官网

客户服务 0371-55350999

FESCO河南

企业级需求
个人级需求

产品名称

预计人数/份数

地 区

姓 名

公 司

电 话

电子邮箱

验证码

提交

请选择产品名称

如购买体检卡请前往“好生活商城 www.fescovip.com”
求职请关注“FESCO招聘”公众号
入职、在职、离职相关办理请前往“员工自助服务平台 es.fesco.com.cn”

社保公积金代理

劳务派遣

岗位外包

人事档案和户口相关服务

弹性福利

工会服务

健康体检

保险保障

残保金服务

薪酬外包

外籍人服务

员工档案管理服务

HR共享服务(SSC)

政务服务

招聘服务

灵活用工/众包

人力资源管理咨询

IT外包

法律咨询

员工背景调查

培训学习

其他服务(回车确认)